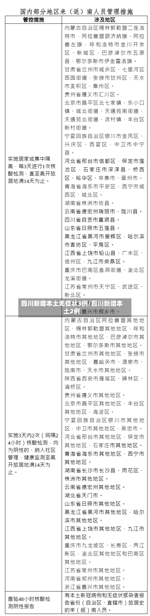
四川新增本土无症状3例/四川新增本土2例

四川4月12日新增本土无症状感染者3例

〖壹〗 、月12日0时至24时 ,四川新增本土无症状感染者3例,均在绵阳市,为省外重点地区来(返)绵人员 ,在重点地区人员管控中发现 。 具体情况如下:新增本土无症状感染者情况 3例新增本土无症状感染者均位于绵阳市 ,为省外重点地区来(返)绵人员。感染者在重点地区人员管控中发现,4月12日被诊断为无症状感染者。

四川新增本土无症状3例/四川新增本土2例-第1张图片

〖贰〗、月12日0—24时,31省份新增本土确诊病例1500例、本土无症状感染者26420例 ,主要与上海 、吉林等地疫情有关 。

〖叁〗 、月3日0-24时,成都市新增本土确诊病例9例(其中3例系昨日通报的无症状感染者订正),新增本土无症状感染者4例 。 具体病例信息及活动轨迹如下:新增本土确诊病例 病例4-6:均为昨日通报的无症状感染者转确诊。

〖肆〗、句容疫情最新消息4月12日0时—24时 ,句容市新增本土无症状感染者9例。近期主要活动场所无症状感染者14月6日:宝华镇宝华花园门口乘车点、和平小市场;4月7日:宝华镇玉兰花园核酸采样点 、宝华花园北门乘车点;4月8日—4月9日:宝华镇玉兰花园核酸采样点;4月10日起:集中隔离 。

四川昨日新增本土无症状感染者3例,均在广安

四川昨日(5月9日0时至24时)新增本土无症状感染者3例,均在广安,具体情况如下:新增本土无症状感染者概况 新增本土无症状感染者3例 ,均位于广安市,全省无新增本土确诊病例。新增境外输入确诊病例1例(成都),新增境外输入无症状感染者3例(成都)。新增治愈出院病例6例 ,无新增疑似病例及死亡病例 。

昨日(5月6日0时至24时)四川新增本土无症状感染者3例,均系集中隔离发现且无社会活动轨迹,具体信息如下:病例来源与发现方式3例本土无症状感染者中 ,达州市1例、巴中市2例 ,均为省外返川人员,在集中隔离期间通过核酸检测发现,无社会活动轨迹 ,于5月6日确诊为无症状感染者。

四川昨日(8月25日0-24时)新增“5+3”,即新增确诊病例5例(均为境外输入,由无症状感染者转确诊) ,新增无症状感染者3例(均为境外输入)。 具体信息如下:新增确诊病例情况数量与来源:8月25日0-24时,四川新增新型冠状病毒肺炎确诊病例5例,均为境外输入病例 。

月23日0-24时 ,四川新增3例境外输入确诊病例(均由无症状感染者转归),新增3例境外输入无症状感染者,无新增本土病例 ,全省所有县(市、区)均为低风险地区。新增确诊病例情况数量与来源:新增3例确诊病例均为境外输入,且为12月22日无症状感染者转确诊,无新增本土确诊病例。

病毒溯源为奥密克戎BA2变异株5月9日 ,据四川省卫健委通报 ,四川新增本土无症状感染者3例,均在广安市邻水县 。截至5月15日,广安市累计报告本土确诊病例34例(邻水县33例 ,广安区1例),本土无症状感染者467例(邻水县463例 、岳池县1例、广安区3例)。

四川2月27日新增本土无症状感染者1例(附详情)

〖壹〗、月27日0-24时,全省新增无症状感染者3例 ,除1例本土外,境外输入2例(在成都市),1例为2月15日自中国香港乘机抵蓉进行隔离 ,1例为2月23日自柬埔寨乘机抵蓉进行隔离,均于2月27日诊断为无症状感染者,当日转为确诊病例3例 ,当日解除集中隔离医学观察0例,尚在集中隔离医学观察57例。

〖贰〗 、月24日20时-25日7时,德阳市新增1例本土新冠肺炎无症状感染者 ,具体情况如下:无症状感染者基本情况该无症状感染者常住旌阳区玉泉新景观小区 ,为无症状感染者1的密切接触者 。2月24日新冠病毒核酸检测结果为阳性,诊断为新冠肺炎无症状感染者,已转送至定点医院隔离治疗 。

〖叁〗、022年2月27日广州新增1例本土无症状感染者为32岁男性白云世界机场国外航班装卸工人 ,属高风险岗位闭环管理人员,此前核酸检测均为阴性,未有社会面活动 ,相关防控措施已落实。 具体详情如下:本土无症状感染者详情人员信息:该无症状感染者为男性,32岁,是白云世界机场国外航班装卸工人。

〖肆〗、022年2月2日云浮罗定新增2例本土无症状感染者 ,均为已管控密接人员,活动轨迹及疫情情况如下:新增无症状感染者详情个案5基本信息:女,45岁 。

〖伍〗 、月21日0 - 24时 ,四川新增本土确诊病例5例(均在成都市),新增本土无症状感染者2例(泸州1例、成都1例),以下是具体情况:本土确诊病例3例(病例7):均为病例4的密切接触者 ,由2月21日本土无症状感染者转确诊。2例(病例9):均为密接人员排查发现 ,于2月21日确诊。