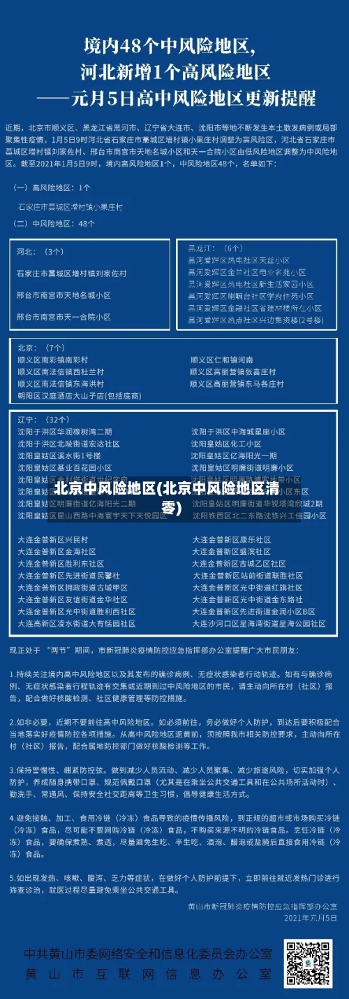
北京中风险地区(北京中风险地区清零)
北京房山是中风险地区吗?
北京房山区风险等级情况如下:高风险地区:2个房山区窦店镇于庄村 房山区窦店镇燕都世界名园社区 中风险地区:2个房山区窦店镇田家园村 房山区窦店镇小高舍村 低风险地区:除上述中高风险地区外,房山区全市其它地区均为低风险地区 。温馨提示:微信搜索公众号北京本地宝 ,关注后在对话框回复【风险】可获取北京/全国疫情风险等级查询入口 、全国中高风险地区最新名单(实时更新)。

近来,北京市已经有33个街乡镇升级为中风险地区,另有丰台花乡地区、大兴西红门镇为高风险地区 ,涉及丰台区、大兴区 、海淀区、西城区、房山区、东城区 、石景山区、朝阳区、门头沟区9个区。

简介 。截至2022年06月28日24时,北京朝阳区十八里店乡吕家营村近14天无报告本土确诊病例,即日起由中风险地区降级为低风险地区。截至近来,全市共有高风险地区1个 ,为昌平区小汤山镇大汤山村双兴苑小区。全市其它地区均为低风险地区。

近来,北京丰台区 、房山区部分街道属于中高风险地区,这些地区人员不得出京 。低风险地区人员:提倡就地过节 ,特别是不前往14日内有新增本土新冠病毒感染者的县,非必须不前往陆路边境口岸所在县。出京旅游人员:最大限度减少出京旅游活动,京内景点严格控制预约人数 ,暂停跨省旅游。
北京三地升级为高风险地区 截至2022年4月27日12时,朝阳区高碑店乡方家园社区近14天累计报告10例本土确诊病例,房山区窦店镇燕都世界名园社区近14天累计报告6例本土确诊病例 。
不可以。北京。无论你是哪里的 ,现在疫情期间,也不允许你外地人随便出入,而且都需要核酸检测证明和绿色的行程码 ,不然你哪里也去不了 。风险地区定义:风险地区就是依据疫情严重程度、以县级为单位划分出的疫情风险较低的地区。低风险地区 无确诊病例或连续14天无新增确诊病例。
北京中风险地区是什么意思
〖壹〗、具体的风险划定标准为:以县市区为单位,无确诊病例或连续14天无新增确诊病例为低风险地区 。14天内有新增确诊病例,累计确诊病例不超过50例,或累计确诊病例超过50例 ,14天内未发生聚集性疫情为中风险地区,累计确诊病例超过50例,14天内有聚集性疫情发生为高风险地区。
〖贰〗 、高风险地区是指本行政区域内累计确诊病例超过50例 ,14天内有聚集性疫情发生。中风险地区:是指本行政区域内14天内有新增确诊病例,累计确诊病例不超过50例;或累计确诊病例超过50例,14天内未发生聚集性疫情 。低风险地区:指本行政区域内无确诊病例 ,或连续14天无新增确诊病例。
〖叁〗、北京朝阳区是低风险地区。但是位于朝阳区六里屯街道八里庄北里东社区、朝阳区小红门乡肖村是中风险地区。最新疫情高中低风险等级区域的划分标准是什么 什么是高中低风险地区 高风险区域:指的是累计新冠病例超过了50例,同时14天内是有聚集性疫情发生 。
〖肆〗 、中风险:14天内有新增确诊病例,累计确诊病例不超过50例 ,或累计确诊病例超过50例,14天内未发生聚集性疫情;高风险:累计病例超过50例,14天内有聚集性疫情发生。
〖伍〗、根据流调结果可调整风险区的范围。中风险地区:新冠病毒阳性感染者停留或是活动一段时间 ,且可能有一定疫情传播风险的活动地、工作地等区域,划为中风险区 。风险区范围按照流调结果划定。低风险区:高风险区 、中风险区所在县(区、市、旗)的其他区域为低风险区。
〖陆〗、法律分析:高风险地区:一般是指累计新冠病例超过了50例,同时〖Fourteen〗 、天内是有聚集性疫情发生 。中风险区域:14天以内有新增新冠确诊病例,合计新冠肺炎确诊病例未超过50病例;共合计确诊的病例超过50例 ,14天之内未未发生聚集性疫情。
北京中风险怎么界定
北京中风险地区的界定可通过微信“北京本地宝 ”小程序查询实时数据,具体依据国家卫生健康部门发布的动态调整标准。以下是具体操作步骤及补充说明:查询北京中风险地区的方法打开微信,点击右上角“放大镜”图标进入搜索页面 。输入“北京本地宝” ,选取对应小程序进入。
近来,北京朝阳区部分区域被划定为中风险地区。具体而言,朝阳区平房乡姚家园东社区、平房乡姚家园西社区因近14天各累计报告3例本土确诊病例 ,已由低风险地区升级为中风险地区 。截至相关时间节点,北京市共有3个中风险地区,均位于朝阳区。
北京中风险地区是指该地区存在一定的疫情传播风险 ,但风险程度低于高风险地区,需要实施外防输入、内防扩散的策略。以下是关于北京中风险地区的详细解释:防控策略:中风险地区实施的是外防输入 、内防扩散的策略。这意味着在防止外部病例输入的同时,也要防止本地病例的扩散 。
北京朝阳区是低风险地区。但是位于朝阳区六里屯街道八里庄北里东社区、朝阳区小红门乡肖村是中风险地区。最新疫情高中低风险等级区域的划分标准是什么 什么是高中低风险地区 高风险区域:指的是累计新冠病例超过了50例 ,同时14天内是有聚集性疫情发生 。
具体的风险划定标准为:以县市区为单位,无确诊病例或连续14天无新增确诊病例为低风险地区。14天内有新增确诊病例,累计确诊病例不超过50例,或累计确诊病例超过50例 ,14天内未发生聚集性疫情为中风险地区,累计确诊病例超过50例,14天内有聚集性疫情发生为高风险地区。
北京银行理财产品风险等级通常有多种划分 。一般来说 ,会分为低风险、中低风险 、中等风险、中高风险和高风险几个等级。低风险产品通常本金相对安全,收益较为稳定,波动较小。这类产品可能主要投资于一些流动性较好、信用等级较高的货币市场工具等 。
转扩!北京10天新增227例,都是谁?去过哪?
总结:北京10天新增227例病例的身份信息因隐私保护未完全公开 ,但其活动轨迹和风险区域已通过流调明确。当前疫情呈现“多点散发 、聚集性传播 ”特征,防控重点在于阻断社区传播链和强化风险区域管控。公众需密切关注官方通报,配合落实防护措施 ,共同遏制疫情扩散 。
021年4月22日,保利央华版话剧《如梦之梦》神州九城巡演首站在武汉首演,肖战在话剧中饰演五号病人。2021年5月31日 ,肖战在北京卫视《618沸腾之夜》上演唱歌曲《让我留在你身边》和《竹石》 。肖战早年经历 2010年,肖战考入重庆工商大学现代世界设计艺术学院。
点评:都是李世民惹的祸! 伍子胥 伍子胥(?—公元前484年)春秋吴国大夫 。名员,字子胥,是楚国大夫伍奢的次子。因楚平王十分昏庸 ,听信谗言,于七年(公元前522年)废太子建,杀太子师傅伍奢及其长子伍尚。伍子胥迅速逃离楚国 ,混出昭关(今安徽含山县西北),渡过长江,进入楚国的仇敌 ,日益强盛的吴国 。
东陵大盗是真的历史情况。《东陵大盗》是由张多福导演来指导,并且由张耀扬等人联合主演的一部电视剧,这部电视剧是根据军阀时期的军阀孙殿英盗取东陵的真实事件为故事的载体。同时又根据同名电影《东陵大盗》改编而成 ,主要讲述了在民国刚刚成立的时候,大军阀孙殿英一剿匪为名率领部队盗取东陵宝物的故事 。
蒙恬破匈奴 秦国兼并天下后,蒙恬奉命率三十万大军北击匈奴。收复河南地 [5] (今内蒙古河套南伊克昭盟一带) ,自榆中(今内蒙古伊金霍洛旗以北)至阴山,设三〖Fourteen〗、县。又渡过黄河,占据阳山,迁徙人民充实边县 。
现举一例:他和奥普利希柯谈话的经过。 奥普利希柯无论如何不肯从流浪儿童临时收容所到工学团去 ,马卡连柯只得亲自出马去接。
