成都尾号限行(成都尾号限行规则)
成都学生春假限号吗
〖壹〗、成都学生春假期间是否限号,需结合春假具体日期判断 核心限行判断逻辑成都学生春假由学校自主安排 ,限行规则需结合春假包含的日期类型判断:若春假包含工作日(星期一到星期五,非调休补班日):需按常规尾号限行规则执行;若春假为周末 、法定节假日或调休补班日:当日不限行。

〖贰〗、成都没有“春假”这一法定节假日,若您指的是部分单位/学校的春假,需结合假期具体日期是否为工作日(含调休上班日)判断是否限号 。
〖叁〗、成都2026年春假期间(2026年2月7日至3月3日元宵节)不限号 ,3月4日起已恢复常规尾号限行措施 春假期间限行政策2026年成都春假及元宵节假期(2月7日-3月3日)期间,不限号。

2025年成都市限行尾号和时间
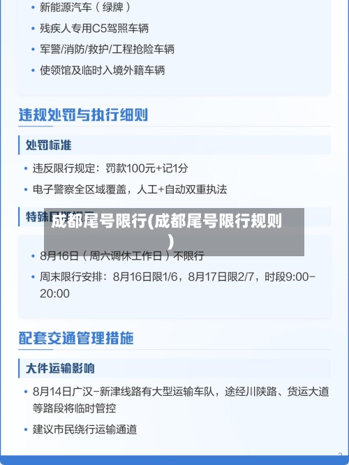
限行时间:工作日07:30 - 20:00,节假日除外。若星期星期天因法定节假日调休变更为工作日 ,当日不实施“尾号限行 ”。限行区域:成都市绕城高速公路(G4202)(不含)以内所有道路 。限行规则:限行车辆按机动车号牌(含临时号牌)最后一位阿拉伯数字分五组,每个工作日禁一组在限行时间和区域内通行。
025年成都车辆限行规定已实施,工作日7:30至20:00在绕城高速(G4202)以内区域限行 ,按机动车号牌最后一位阿拉伯数字对应日期分组禁行。 限行核心规则限行时间为工作日7:30-20:00,区域为绕城高速(G4202)不含以内所有道路 。
025年成都限号新政策主要包括以下内容:限行时间:工作日7:30至20:00。限行区域:成都市绕城高速公路(G4202)(不含)以内所有道路。特定时段(2025年8月3日至2025年8月17日)还包括成都绕城高速公路(G4202)及以内区域、“成都高新南区绕城外部分区域” 。
常规限行限行尾号:本周(2025年12月15日 - 2025年12月21日)周一限1和6,周二限2和7(12月16日) ,周三限3和8(12月17日),周四限4和9,周五限5和0 ,周周日不限;下周(2025年12月22日 - 2025年12月28日)限行尾号与本周相同。限行时间:工作日07:30 - 20:00(节假日除外)。
成都限行尾号是字母
〖壹〗 、成都限号时尾号为字母的车辆不限行 。成都限号规则规定,机动车号牌(含临时号牌)尾号以最后一位阿拉伯数字为准,若尾号为字母则不纳入限行尾号组合。也就是说,当尾号是字母时 ,该车辆不受限号规则的限制。成都限号的限行时间为工作日的07:30 - 20:00,限行范围是成都市绕城高速公路(G4202)不含以内道路 。
〖贰〗、成都限行时,车辆尾号是字母的 ,以最后一位数字为准进行限行。具体说明如下:规则依据:根据成都本地宝发布的限行政策解读,当车辆尾号为字母时,无需对字母进行特殊处理或归类 ,而是直接以车牌最后一位阿拉伯数字作为限行判断依据。例如车牌尾号为“川A·123X”,则按数字“3”对应的限行规定执行。
〖叁〗、成都车牌尾号是字母的,按照机动车号牌的最后一位阿拉伯数字尾号限行 。具体说明如下:规则依据:成都的限行政策明确规定 ,当车牌尾号为字母时,以车牌最后一位阿拉伯数字作为限行依据。例如,车牌号为“川A·123AB ” ,则以数字“B”前的“3”作为限行尾号。