浙江新增病例/浙江新增确诊病例最新通报
本土新增4+3!上海、杭州 、徐州感染者轨迹公布
〖壹〗、月25日0—24时,全国报告本土新增确诊病例4例、本土新增无症状感染者3例 ,涉及上海 、辽宁、浙江、江苏四地,具体分布及感染者轨迹相关情况如下:本土新增确诊病例4例分布 上海3例:浦东新区2例 、青浦区1例 。辽宁1例:位于大连市。病例来源:均通过主动检测或密切接触者筛查发现,无新增死亡病例。

〖贰〗、月3日0-24时 ,成都市新增本土确诊病例9例(其中3例系昨日通报的无症状感染者订正),新增本土无症状感染者4例 。 具体病例信息及活动轨迹如下:新增本土确诊病例 病例4-6:均为昨日通报的无症状感染者转确诊。
〖叁〗、徐州感染者去过苏州旅游,上海的感染者去过浦东新区 ,西浦区,黄浦区,松江区 ,等等四个地方。苏州,杭州,徐州,北京 ,浦东新区,这些地方都是去过的,近来密切接触者已经被隔离 。去过很多地方 ,比如说苏州,还去过超市,乘坐过公共交通工具 ,乘坐过高铁,去过饭店,密切接触过的人特别多。
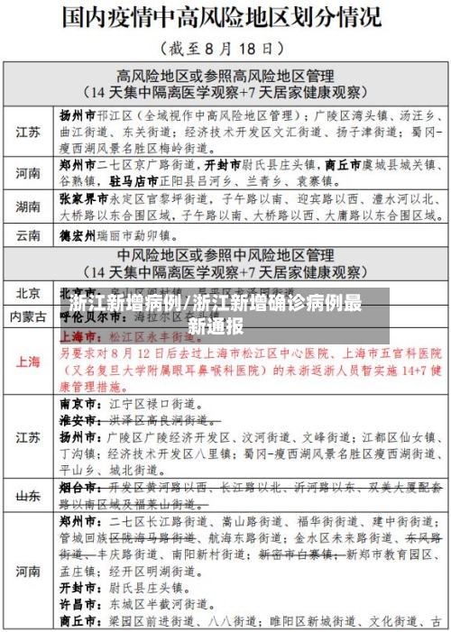
〖肆〗、上海市疫情通报及中风险地区划定11月25日18时 ,上海市通报新增3例本土确诊病例,并将浦东新区花木街道锦绣路1650弄香梅花园一期小区 、浦东新区三林镇海阳路1080弄香樟苑小区、青浦区赵巷镇业文路189弄西郊锦庐小区列为中风险地区。
国家卫健委:13日本土新增“253+1726”,新增死亡1例在上海
月13日0—24时,31个省(自治区、直辖市)和新疆生产建设兵团报告新增本土确诊病例253例 ,新增本土无症状感染者1726例,新增死亡病例1例(为本土病例,在上海) 。
月29日0—24时,全国新增境外输入病例30例 ,本土病例1例(甘肃1例),与国家卫健委通报数据一致。以下是详细情况:新增确诊病例总体情况全国31个省(自治区 、直辖市)和新疆生产建设兵团报告新增确诊病例31例,其中境外输入病例30例 ,本土病例1例(甘肃1例)。
国内疫情最新消息 3月29日0—24时,31个省(自治区、直辖市)和新疆生产建设兵团报告新增确诊病例31例,其中境外输入病例30例 ,本土病例1例(甘肃1例);新增死亡病例4例(湖北4例);新增疑似病例17例,均为境外输入病例。

国家卫健委:14日新增确诊病例144例,其中本土135例
〖壹〗、月14日0—24时,国家卫健委通报的疫情数据如下:新增确诊病例:共144例 。境外输入病例:9例 ,分布为广东3例,上海2例,江苏1例 ,浙江1例,四川1例,陕西1例。本土病例:135例,分布为河北90例 ,黑龙江43例,广西1例,陕西1例。新增死亡病例:无 。新增疑似病例:1例 ,为境外输入病例(在上海)。
〖贰〗 、是的,据国家卫健委15日通报,1月14日 ,31个省区市和新疆生产建设兵团,新增本土病例135例,包括河北90例 ,黑龙江43例,广西1例,陕西1例。算上1月12日本土新增确诊107例 ,1月13日的124例,本土新增确诊病例已连续三日过百 。截至14日24时,31省区市现有确诊病例破千,达1001例。
〖叁〗、月14日0—24时 ,31个省(自治区、直辖市)和新疆生产建设兵团报告新增确诊病例80例,其中本土确诊病例40例,具体分布如下:本土确诊病例分布 辽宁:29例(葫芦岛市28例 、沈阳市1例) ,含1例由无症状感染者转为确诊病例。江苏:8例,均在苏州市 。广东:2例,均在深圳市。广西:1例 ,在百色市。
〖肆〗、月28日0—24时,国家卫健委公布新增确诊病例197例,其中本土病例152例(陕西151例 ,均在西安市;江苏1例,在南京市),境外输入病例45例 。 具体数据及分析如下:境外输入病例分布 涉及10个省市:上海11例 ,天津7例,广西6例,四川6例,浙江4例 ,广东4例,云南3例,福建2例 ,山东1例,陕西1例。
〖伍〗、月26日0—24时,31个省(自治区 、直辖市)和新疆生产建设兵团报告新增确诊病例61例 ,其中境外输入病例4例,本土病例57例。具体分布如下:境外输入病例:共4例,分布为内蒙古2例 ,福建1例,四川1例。本土病例:共57例,分布为新疆41例 ,辽宁14例,吉林2例 。
〖陆〗、月26日0—24时,31个省(自治区、直辖市)和新疆生产建设兵团报告新增确诊病例1254例,其中本土病例1217例 ,境外输入病例37例。