【山东烟台新增一处中风险地区,山东烟台新增一处中风险地区有哪些】
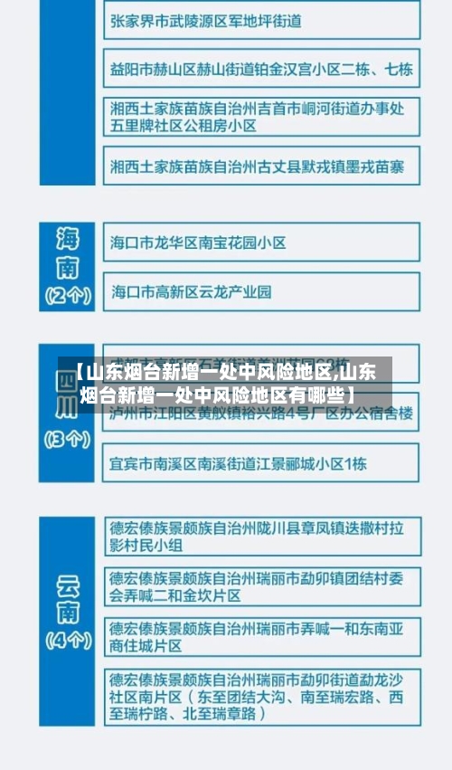
全国疫情“中高风险 ”地区一览
高风险地区 津南区辛庄镇林锦花园 津南区辛庄镇林绣花园 津南区咸水沽镇丰达园以上3个区域因疫情形势严峻被划定为高风险地区 ,需严格落实封控措施,包括人员足不出户 、服务上门等 。

截至近来,国内共有2个高风险地区 ,76个中风险地区,主要分布在陕西省、河南省、浙江省等地,以下为详细信息(数据不包括港澳台地区):高风险地区:具体地区名单会随疫情形势动态调整 ,可通过权威渠道实时查询。
高风险等级地区:以县 、市(区)为单位,累计病例超过50例,且14天内有聚集性疫情发生的地区。中风险地区:以县市区为单位,存在以下两种情况之一的地区:14天内有新增确诊病例 ,且累计确诊病例不超过50例;或累计确诊病例超过50例,但14天内未发生聚集性疫情 。
查询方式:点击进入上海本地宝的风险专题页面,可获取全面的风险地区数据。附加功能:关注微信公众号“上海本地宝” ,在对话框搜索【风险】,即可便捷获取实时更新的全国疫情风险等级和中高风险地区名单。注意:以上数据仅限于中国大陆地区,不包括港澳台 。
山东省烟台地区霜降节气的红薯出土后晚上用红薯蔓盖着在山上过夜不...
霜降后红薯出土用红薯蔓盖着在山上过夜的做法不可取 ,存在诸多风险,不建议这样做。具体原因如下:温度方面难以保障霜降后气温逐渐降低,红薯怕冷 ,适宜储存的温度是10 - 15℃,当温度低于5℃时,红薯就会冻伤。而用红薯蔓覆盖红薯 ,很难保证能维持适宜的温度。
不建议在烟台霜降后用红薯蔓覆盖红薯过夜,具体原因如下:低温冻害风险显著霜降后烟台夜间温度常降至0℃左右,而红薯储存的适宜温度为10-15℃,低于5℃即可能发生冻伤 。红薯蔓的保温能力有限 ,若直接覆盖在出土红薯上,无法有效阻隔低温,可能导致薯块表皮冻伤、内部组织受损 ,进而引发腐烂或品质下降。
不建议您用红薯蔓盖着红薯在山上过夜,虽然有一定保温作用,但存在较大风险 ,很容易导致红薯受冻或腐烂。 潜在风险红薯非常怕冻,霜降后烟台山区的夜间气温很低,一旦遭遇霜冻 ,红薯内部细胞就会受损,出现硬心、煮不熟甚至腐烂的情况 。
在山东省烟台地区霜降节气后,红薯出土晚上用红薯蔓盖着在山上过夜 ,一般情况下红薯是能够保存一段时间的。红薯特性与覆盖的作用红薯本身具有一定的耐寒能力,但在霜降后气温较低的情况下,直接暴露在夜间低温环境中,容易受到冻害影响品质。而用红薯蔓覆盖 ,能起到一定的保温作用 。
用红薯蔓覆盖过夜可减少红薯水分流失,降低遭受冻害的风险,对保存红薯有一定帮助山东省烟台地区霜降节气时红薯出土后 ,晚上用红薯蔓盖着在山上过夜,这样能减少红薯水分流失,降低遭受冻害风险 ,对保存红薯有一定帮助。
霜降节气后气温明显下降,红薯生长基本停止,此时是收获红薯和处理藤蔓的关键时期。及时处理藤蔓可以减少养分消耗 ,促进块根膨大,同时避免藤蔓腐烂引发病害 。收割时机与方法红薯藤应在霜降后一周内完成收割,选取晴朗天气进行。用镰刀或剪刀从基部留茬5-10厘米割断 ,保留适当茎秆便于后续起挖红薯。

你如何看待烟台莱山区区长被免这件事?
〖壹〗 、烟台莱山区原区长被免职的原因主要是其在疫情防控工作中存在失职失责行为 。具体来说:未能及时采取有效措施:导致疫情在该地区迅速传播,加剧了疫情的严峻形势。未能有效组织和协调防控工作:使得防控措施落实不到位,影响了疫情防控的整体效果。
〖贰〗、我认为山东烟台莱山区区长职位被罢免是应该的。国家对于疫情防控工作是非常严谨的,容不得一丝犹豫和懒惰 ,但是山东烟台莱山区的区长作为当地的主要责任人,对于当地出现新冠病毒的时候,并没有第一时间处理好病人和安全人之间的隔离 ,这是对疫情轻视的表现,也才导致了病毒后面一传十十传百的肆虐生长 。
〖叁〗、莱山区政府主要负责同志、分管负责同志,以及黄海路街道负责同志 ,抓疫情防控工作履责不力,落实防控措施不到位,按照失责必追责的原则 ,8月3日,经烟台市委研究,免去莱山区区长 、分管副区长职务;莱山区委研究免去黄海路街道党工委主要负责同志职务。
〖肆〗、烟台地区:莱山区区长等3名官员因疫情防控不力被免去职务 ,包括莱山区政府主要负责同志、分管负责同志以及黄海路街道负责同志。问责追责的意义 对疫情防控不力的公职人员进行问责追责,是落实疫情防控责任 、保障人民群众生命安全和身体健康的重要举措 。
福山区是中风险地区吗
〖壹〗、截止2022年12月11日,福山区有近来有1个低风险地区,有2个高风险地区。截止2022年12月11日 ,根据本地宝最新数据显示,烟台福山地区近来有1个低风险地区。有2个高风险地区 。高风险:烟台市福山区清洋街道天创小区3号楼高风险烟台市。福山区福新街道万科假日润园11号楼1单元高风险烟台市。
〖贰〗、在烟台市其他区域(如福山区南部 、莱山区南部等):虽然也存在发生山洪灾害的可能,但风险相对较低 ,被定为蓝色预警 。蓝色预警是较低级别的预警,但仍需公众保持警惕,注意天气变化。在2025年8月16日发布的防汛预警中:烟台市受副高边缘暖湿气流影响 ,预计有中到大雨,局部暴雨或大暴雨。
〖叁〗、不是 。通过查询山东省烟台市福山区疫情防控中心,截至2022年12月15日 ,该地区属于低风险地区,不是风险地区。