疫情高风险地区/役情高风险地区

高风险地区划分标准最新

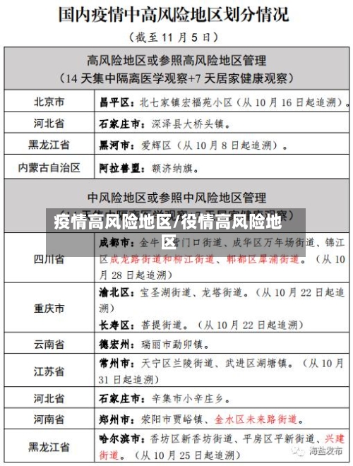
疫情中高风险地区的定义及划分标准如下:高风险地区:指病例和无症状感染者的居住地,以及活动频繁且疫情传播风险较高的工作地和活动地等区域 。通常以居住小区(村)为单位划定 ,具体范围可根据流调研判结果调整。

疫情高风险地区/役情高风险地区-第1张图片

高风险地区的划分标准是依据累计确诊病例超过50例,并伴随14天内出现聚集性疫情。根据个人的旅行史、居住史 、健康状况和接触史,对居民进行风险评估 ,分为高风险、中风险和低风险 。高风险人员需在定点机构接受严格隔离治疗或医学观察,相关机构和社区会进行严密管理。

根据《关于依法科学精准做好新冠肺炎疫情防控工作的通知》,高风险地区的分级标准为累计确诊病例超过50例 ,并且14天内发生过聚集性疫情。这意味着 ,如果一个地区在较短时间内出现大量病例,且病例间存在明显的聚集现象,该区域就有可能被划定为高风险地区 。

怎么在手机上查看全国中高风险疫情地区

〖壹〗、在手机上查看全国中高风险疫情地区 ,可通过微信《扫码抗疫情》小程序实现,具体步骤如下:步骤一:进入《扫码抗疫情》小程序打开微信,点击顶部“搜索小程序”栏 ,输入“扫码抗疫情 ”,在搜索结果中选取并进入该小程序 。步骤二:选取《更多服务》进入小程序后,找到并点击《疫苗信息》选项 ,在展开的菜单中选取《更多服务》。

〖贰〗 、在微信上查询全国中高风险疫情地区,可按以下步骤操作:打开微信并进入“支付”页面:打开微信应用,在底部菜单栏点击“我” ,随后选取“支付 ”选项。进入“城市服务”板块:在“支付”页面中,找到并点击“城市服务 ”功能入口 。该功能整合了各类本地化便民服务,包括与疫情相关的查询服务。

〖叁〗、打开微信搜索功能打开手机中的微信app ,点击顶部“搜索 ”选项。进入粤省事小程序在搜索页面输入“粤省事” ,点击搜索结果中的“粤省事”小程序 。进入疫情区域页面在粤省事首页点击“疫情区域 ”选项,进入风险地区查询页面。查看风险地区名单页面会直接显示全国高风险和中风险地区列表,用户可滑动查看完整信息。

〖肆〗、手动选取地区:若需查询其他地区 ,可点击地区选取框,在列表中查找目标省份 、城市或区县,确认后查看对应风险等级 。查看全国中高风险地区列表在风险地区页面中 ,继续向下滑动屏幕,可看到“全国中高风险地区列表”。

〖伍〗 、可通过以下替代方案:在微信搜索框输入“国务院客户端”小程序,进入后点击“疫情风险查询 ”功能 ,支持全国各地区风险等级查询。关注本地卫健委或疾控中心官方公众号,通常提供实时风险等级更新服务 。风险等级数据由政府相关部门动态发布,查询结果可能随疫情防控政策调整而变化 ,建议定期刷新确认。

〖陆〗、方法/步骤:进入国家政务服务平台:打开支付宝应用,在首页搜索栏输入“国家政务服务平台”,点击进入该平台。选取通信大数据行程卡:在国家政务服务平台界面中 ,找到并点击“通信大数据行程卡”选项 。此功能由工信部推出 ,可查询个人14天内到访过的地区 。

疫情低中高风险地区怎么划分

法律分析:一般按如下标划分:高风险地区,一般是指累计新冠病例超过了50例,同时〖Fourteen〗、天内是有聚集性疫情发生;中风险区域 ,14天以内有新增新冠确诊病例,合计新冠肺炎确诊病例未超过50病例或共合计确诊的病例超过50例,14天之内未未发生聚集性疫情;低风险地区 ,没有确诊新冠肺炎病例,或连续14天都无新增加确诊新冠病例。

疫情风险区的划分主要依据病例数量 、传播风险、区域特征及防控需求,通常分为高、中 、低风险区 ,具体标准及查看方式如下:划分标准高风险区:病例数较多,且存在明显社区传播风险(如聚集性疫情)。通常以小区、村组或楼栋为单位划定,实行“足不出户、上门服务 ”的封控措施 。

原风险等级划分标准 低风险地区:需满足两个条件之一:一是区域内无确诊病例;二是连续14天无新增确诊病例。根据《新型冠状病毒肺炎防控方案(第九版)》 ,低风险地区还指中高风险区所在县(市 、区、旗)内除中高风险区外的其他区域。

法律分析:根据三个维度来考虑 。一是地域,以街道、乡镇为基本单位。二是时间,最长潜伏期14天为一个单位。三是疫情 ,有多少病例 ,有没有发生聚集性疫情 。具体标准是一个街道在14天内有没有新冠肺炎确诊病例,有多少,来划分。具体划分标准还要根据疫情的情况和变化 ,进行调整。

高风险中风险低风险划分标准一览

高风险地区界定:累计病例数超过50例,且14天内有聚集性疫情发生 。中风险地区标准:14天内新增确诊病例,累计不超过50例 ,或累计超过50例但14天内无聚集性疫情。低风险地区特征:无确诊病例或连续14天无新增病例。

低风险(Low Risk):这类风险的发生概率低,对个人 、财产或环境的影响较小 。可能仅造成微小的损失或影响 。通常不需要特殊的风险管理措施,但应保持必要的警惕。 较低风险(Moderate Risk):风险的发生概率较低 ,但可能对个人、财产或环境造成一定程度的损失或影响。

法律分析:低风险:无确诊病例或连续14天无新增确诊病例;中风险:14天内有新增确诊病例,累计确诊病例不超过50例,或累计确诊病例超过50例 ,14天内未发生聚集性疫情;高风险:累计病例超过50例,14天内有聚集性疫情发生 。